2023年全国草品种审定委员会审定通过草品种名录
来源:农业农村部畜牧兽医局
2023-09-06
1117 阅读
2023年全国草品种审定委员会审定通过草品种名录
农业农村部公告 第703号
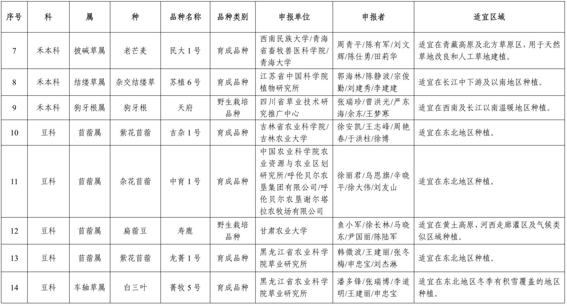
根据《草种管理办法》和《草品种审定管理规定》,2023年全国草品种审定委员会审定通过了20个草品种(见附件),现予公告。
附件:2023年全国草品种审定委员会审定通过草品种名录
农业农村部
2023年8月28日



【查看政策原文:2023年全国草品种审定委员会审定通过草品种名录】
农业农村部公告 第703号.pdf
693.83KB 2023-09-06
附件下载
农业农村部公告 第703号.pdf
693.83KB 2023-09-06
推荐内容
宁夏回族自治区国民经济和社会发展第十五个五年规划纲要的通知
2026-04-24
甘肃省人民政府办公厅关于印发加快场景培育和开放推动新场景大规模应用实施方案的通知
2026-04-24
陕西省人民政府关于印发全省国民经济和社会发展第十五个五年规划纲要的通知
2026-04-24
西藏自治区人民政府办公厅印发《西藏自治区关于2026年促进农牧民增收的若干政策措施》的通知
2026-04-24
四川省人民政府办公厅印发《关于巩固拓展经济稳中向好势头的若干政策措施》的通知
2026-04-24
广西壮族自治区人民政府办公厅关于印发 《广西持续推进城市更新五年行动方案 (2026—2030年)》的通知
2026-04-24
广西壮族自治区农业农村厅关于进一步加强畜禽运输车辆防疫管理的通知
2026-04-24
关于印发《广西中医药产业高质量发展三年行动方案(2026—2028年)》的通知
2026-04-24
广东省人民政府办公厅印发《关于依托区域性股权市场培育服务优质企业行动方案》的通知
2026-04-24
广东省人民政府办公厅关于印发《广东省加快推进人工智能全域全时全行业高水平应用行动方案》的通知
2026-04-24

