登录
注册
积分:0
开通VIP会员 · 享八大权益
未开通
农小蜂VIP , 您的专属数据定制管家
立即开通
退出登录
《农小蜂:全国农产品批发市场价格行情监测周报(2026年第5周)》
畜牧业
水果
蔬菜
来源:农小蜂
2026-02-09
669 阅读
17页
打开微信扫一扫,打开网页后点击屏幕右上角分享。
首页 小蜂研报 小蜂周报 内容详情

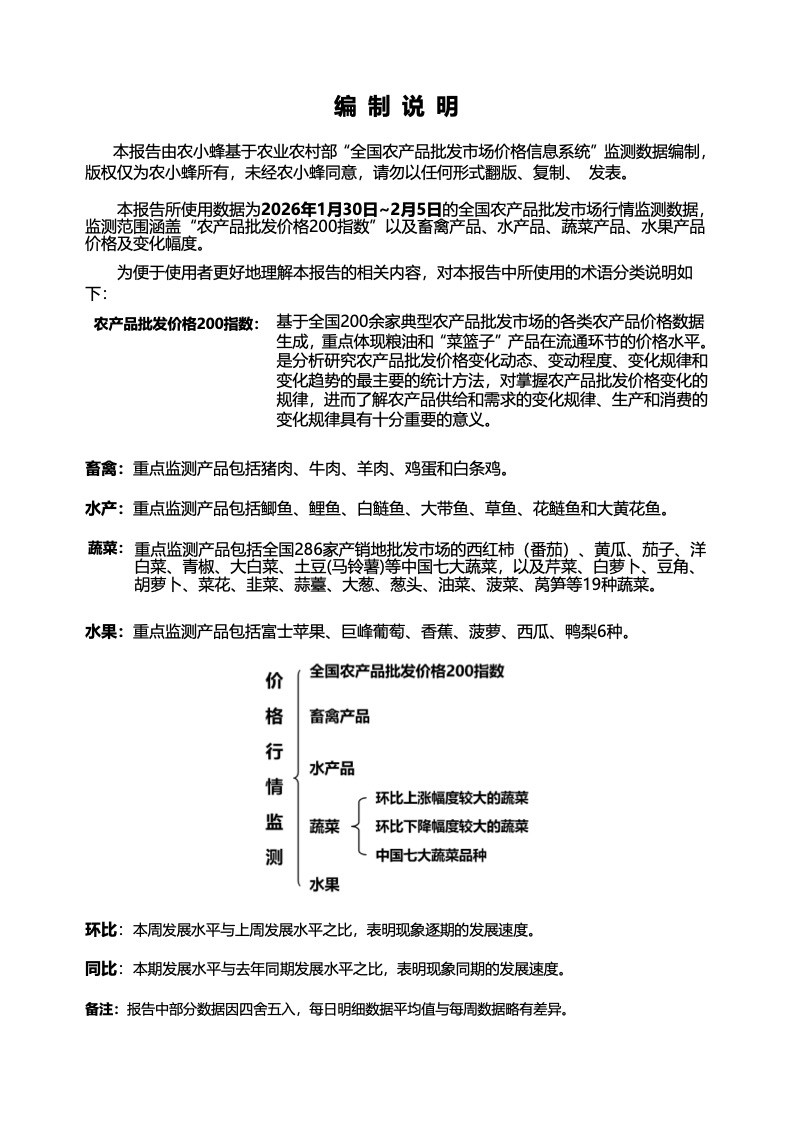
2026年第5周(2026年1月30日~2月5日),据农业农村部“全国农产品批发市场价格信息系统”监测,“农产品批发价格200指数”为130.18,与上周相比,下降了0.22个点;与去年同期相比,上升了2.35个点;从每日监测数据来看,“农产品批发价格200指数”从130.67波动至129.83,峰值为1月30日的130.67,谷值为2月5日的129.83。


重点监测的畜禽产品(猪肉、牛肉、羊肉、鸡蛋和白条鸡)与上周相比,变化幅度在-0.5%~2.3%之间,其中,鸡蛋波动相对较大;与去年同期相比,变化幅度在-20.3%~14.7%之间,其中,猪肉、牛肉、鸡蛋变化幅度相对较大。


重点监测的水产品(包括:鲫鱼、鲤鱼、白鲢鱼、大带鱼、草鱼、花鲢鱼和大黄花鱼)与上周相比,价格变化幅度在-0.2%~2.3%之间,其中,花鲢活鱼、活鲤鱼、大带鱼、活草鱼波动相对较大;与去年同期相比,价格变化幅度在-1.9%~9.2%之间,其中,活草鱼、花鲢活鱼、大黄花鱼变化幅度相对较大。


重点监测的全国286家产销地批发市场19种蔬菜中,价格环比上涨幅度较大的蔬菜变化幅度基本在0.6%以上。与上周相比,蒜苔涨幅最大,高达1.0%;与去年同期相比,这几种蔬菜变化幅度在-0.8%~5.4%之间,其中,胡萝卜变化幅度相对较大。


重点监测的6种水果(富士苹果、巨峰葡萄、香蕉、菠萝、西瓜、鸭梨),与上周相比,价格变化幅度在-4.9%~2.2%之间,其中,菠萝、香蕉波动相对较大;与去年同期相比,价格变化幅度在-7.2%~8.1%之间,其中,富士苹果、鸭梨、西瓜、菠萝变化幅度相对较大。


重点监测的畜禽产品(猪肉、牛肉、羊肉、鸡蛋和白条鸡)与上周相比,变化幅度在-0.5%~2.3%之间,其中,鸡蛋波动相对较大;与去年同期相比,变化幅度在-20.3%~14.7%之间,其中,猪肉、牛肉、鸡蛋变化幅度相对较大。


重点监测的水产品(包括:鲫鱼、鲤鱼、白鲢鱼、大带鱼、草鱼、花鲢鱼和大黄花鱼)与上周相比,价格变化幅度在-0.2%~2.3%之间,其中,花鲢活鱼、活鲤鱼、大带鱼、活草鱼波动相对较大;与去年同期相比,价格变化幅度在-1.9%~9.2%之间,其中,活草鱼、花鲢活鱼、大黄花鱼变化幅度相对较大。


重点监测的全国286家产销地批发市场19种蔬菜中,价格环比上涨幅度较大的蔬菜变化幅度基本在0.6%以上。与上周相比,蒜苔涨幅最大,高达1.0%;与去年同期相比,这几种蔬菜变化幅度在-0.8%~5.4%之间,其中,胡萝卜变化幅度相对较大。


重点监测的6种水果(富士苹果、巨峰葡萄、香蕉、菠萝、西瓜、鸭梨),与上周相比,价格变化幅度在-4.9%~2.2%之间,其中,菠萝、香蕉波动相对较大;与去年同期相比,价格变化幅度在-7.2%~8.1%之间,其中,富士苹果、鸭梨、西瓜、菠萝变化幅度相对较大。


农小蜂-全国农产品批发市场价格行情监测周报(2026年第5周).pdf
3.92MB 2026-02-09
查看
下载
附件下载
农小蜂-全国农产品批发市场价格行情监测周报(2026年第5周).pdf
3.92MB 2026-02-09
查看
下载
推荐内容
小蜂观察:2025年甘肃省农业产业简析
畜牧业
粮食
蔬菜
2026-04-01
《农小蜂:全国农产品批发市场价格行情监测周报(2026年第12周)》
畜牧业
水果
蔬菜
2026-03-30
小蜂观察:2025年云南省昆明市水禽特色产业简析
家禽
禽蛋
畜牧业
2026-03-30
小蜂观察:2025年湖南省农业产业简析
粮食
畜牧业
经济作物
2026-03-30
小蜂观察:2026年甘肃省临夏州临夏县牛羊全产业链简析
畜牧业
牛羊
2026-03-24
小蜂观察:2026年广东省汕头市狮头鹅产业简析
畜牧业
家禽
2026-03-24
小蜂观察:2026年河南省驻马店市正阳县肉牛产业简析
畜牧业
牛羊
2026-03-23
《农小蜂:全国农产品批发市场价格行情监测周报(2026年第11周)》
畜牧业
水果
蔬菜
2026-03-23
山西省农业农村厅关于印发全省动物疫病强制免疫计划(2026-2030年)的通知
畜牧业
2026-03-20
金融监管总局 财政部 农业农村部关于加强协作促进生猪保险高质量发展的通知
畜牧业
生猪
2026-03-19
关注我们
在线客服
在线客服微信:nxf365
反馈建议
知识产权