登录
注册
积分:0
开通VIP会员 · 享八大权益
未开通
农小蜂VIP , 您的专属数据定制管家
立即开通
退出登录
《农小蜂:全国玉米价格行情监测周报(2026年第5周)》
玉米
来源:农小蜂
2026-02-11
474 阅读
20页
打开微信扫一扫,打开网页后点击屏幕右上角分享。
首页 小蜂研报 小蜂周报 内容详情

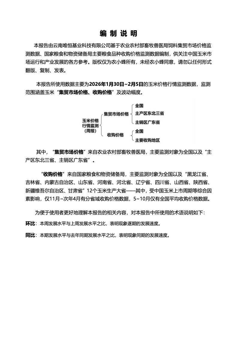
农业农村部畜牧兽医局最新玉米集贸市场价格数据对应时间为2026年第5周(监测数据采集日为2026年2月5日),数据显示,全国玉米集贸市场平均价格为2.45元/公斤,与上一监测时间节点相比,基本持平;与去年同期相比,上涨了7.9%。整体价格略高于主产区东北三省,略低于主销区广东省。


主产区东北三省2026年第5周(监测数据采集日为2月5日)玉米集贸市场平均价格为2.28元/公斤,与上一监测时间节点相比,基本持平。


主销区广东省2026年第5周(监测数据采集日为2月5日)玉米集贸市场平均价格为2.53元/公斤,与上一监测时间节点相比,上涨了0.4%。


国家粮食和物资储备局最新玉米收购价格数据对应时间为2026年第5周(监测数据采集日为2月3日),数据显示,全国玉米平均收购价格为2219元/吨,与上一监测时间节点相比,基本持平。


农小蜂-全国玉米价格行情监测周报(2026年第5周).pdf
4.61MB 2026-02-11
查看
下载
附件下载
农小蜂-全国玉米价格行情监测周报(2026年第5周).pdf
4.61MB 2026-02-11
查看
下载
推荐内容
《农小蜂:全国玉米价格行情监测周报(2026年第12周)》
玉米
2026-04-01
《农小蜂:2026年中国玉米进出口贸易数据分析报告》
玉米
2026-03-26
小蜂观察:2026年贵州省铜仁市鲜食玉米产业简析
玉米
2026-03-23
《农小蜂:全国玉米价格行情监测月报(2026年2月)》
玉米
2026-03-23
《农小蜂:全国玉米价格行情监测周报(2026年第10周)》
玉米
2026-03-19
《农小蜂:全国玉米价格行情监测周报(2026年第9周)》
玉米
2026-03-11
《农小蜂:全国玉米价格行情监测周报(2026年第8周)》
玉米
2026-03-03
《农小蜂:全国玉米价格行情监测周报(2026年第6周)》
玉米
2026-02-27
《农小蜂:全国玉米价格行情监测月报(2026年1月)》
玉米
2026-02-26
《农小蜂:全国玉米价格行情监测周报(2026年第4周)》
玉米
2026-02-04
关注我们
在线客服
在线客服微信:nxf365
反馈建议
知识产权